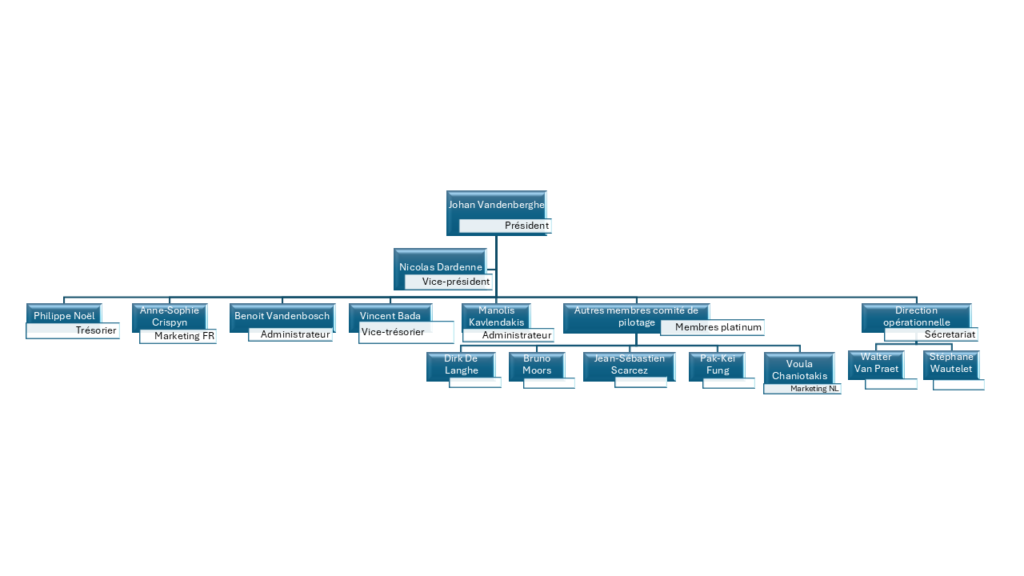
Direction opérationnelle & secrétariat : Fan’s Holding Cy SRL (Stéphane Wautelet) – W-can Scomm/W-partner SRL (Walter Van Praet)
Membres adhérents + honoraires : liste des membres dans la partie sécurisée du site

Membres adhérents + honoraires : liste des membres dans la partie sécurisée du site
[ninja_form id=”1″]
Contactez-nous
Chaussée de la Hulpe 150, 1170 Bruxelles
info@creditbrokersassociation.be
Operationele directie – direction opérationnelle
T: 0470/04.66.20 (Walter)
0472/79 40 10 (Stéphane)
Credit BrokersAssociation
BCE 0737793084
© 2021 Credit Broker Association.
Tous droits réservés